您所在的位置:
  • MPQ2166AGRHE-AEC1-Z
  • MPQ2166AGRHE-AEC1-Z

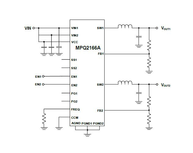
    MPQ2166A 是一款集成内部补偿功能的双路 PWM 同步降压调节器。它的输入电压范围为 2.7V 至 6V,输出电压可低至 0.6V。MPQ2166A 可配置为 2A/2A 或 3A/1A 两种输出电流调节器,具有 65µA 的低静态电流,是单节锂离子(Li+)电池供电便携式产品的理想之选。

    MPQ2166A 集成了双 55mΩ上管开关和 20mΩ同步整流器,无需外接肖特基二极管,因此更高效。MPQ2166A 具有峰值电流控制模式和内部补偿功能,并具有低压差配置功能。两路均可工作在 100% 占空比下。

    故障保护包括逐周期限流保护和过温保护。

    MPQ2166A 最大限度地减少了现有标准外部元器件的使用数量,采用 QFN-18(2.5mmx3.5mm)封装


    • 0.00
      0.00
商品描述

MPQ2166A 是一款集成内部补偿功能的双路 PWM 同步降压调节器。它的输入电压范围为 2.7V 至 6V,输出电压可低至 0.6V。MPQ2166A 可配置为 2A/2A 或 3A/1A 两种输出电流调节器,具有 65µA 的低静态电流,是单节锂离子(Li+)电池供电便携式产品的理想之选。

MPQ2166A 集成了双 55mΩ上管开关和 20mΩ同步整流器,无需外接肖特基二极管,因此更高效。MPQ2166A 具有峰值电流控制模式和内部补偿功能,并具有低压差配置功能。两路均可工作在 100% 占空比下。

故障保护包括逐周期限流保护和过温保护。

MPQ2166A 最大限度地减少了现有标准外部元器件的使用数量,采用 QFN-18(2.5mmx3.5mm)封装



产品特性和优势

  • 输入电压范围:2.7V 至 6V

  • 2A/2A 或 3A/1A 连续电流

  • 55mΩ/20mΩ 导通阻抗

  • 可调频率高达 3MHz

  • 外部同步时钟频率高达 3MHz

  • 180°移相控制工作模式

  • 电源正常(PG)指示

  • 外部软启动(SS)和跟踪功能模式

  • 可选高级异步模式(AAM)或强制连续导通模式(FCCM)

  • 峰值效率 >90%

  • 可调输出范围:0.6V 至 5.5V

  • 支持 100% 占空比

  • 65µA 静态电流

  • 逐周期过流保护(OCP)

  • 具有打嗝保护模式和谷值电流检测功能的短路保护(SCP)

  • 过温关断保护(TSD)

  • 采用 QFN-18 (2.5mmx3.5mm)封装

  • 采用侧面镀锡封装

  • 符合 AEC-Q100 Grade-1 认证"