您所在的位置:
  • MP8017GL-Z
  • MP8017GL-Z

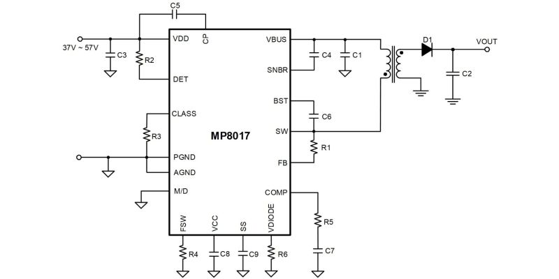
    MP8017 是一款兼容 IEEE 802.3af标准的集成型以太网供电(PoE)受电设备(PD),它集成了反激变换器。该器件适用于小尺寸、13W、隔离式 PoE 应用。其PD 接口支持所有 IEEE 802.3af 标准功能,包括检测、分类、浪涌电流限、工作电流限和 100V 热插拔 MOSFET。

    MP8017 反激变换器专门为有源钳位原边调节(PSR)反激拓扑而设计,可提供小尺寸解决方案。MP8017 还可设置为副边调节 (SSR) 有源钳位反激拓扑,通过副边的光耦合器优化调节功能。

    MP8017 最大限度减少了所需的外部元器件,为 PoE PD 应用提供了前端解决方案。它采用 QFN-19(3mmx4mm)封装。


    • 0.00
      0.00
商品描述

MP8017 是一款兼容 IEEE 802.3af标准的集成型以太网供电(PoE)受电设备(PD),它集成了反激变换器。该器件适用于小尺寸、13W、隔离式 PoE 应用。其PD 接口支持所有 IEEE 802.3af 标准功能,包括检测、分类、浪涌电流限、工作电流限和 100V 热插拔 MOSFET。

MP8017 反激变换器专门为有源钳位原边调节(PSR)反激拓扑而设计,可提供小尺寸解决方案。MP8017 还可设置为副边调节 (SSR) 有源钳位反激拓扑,通过副边的光耦合器优化调节功能。

MP8017 最大限度减少了所需的外部元器件,为 PoE PD 应用提供了前端解决方案。它采用 QFN-19(3mmx4mm)封装。



产品特性和优势

  • 兼容 802.3af 标准

  • 100V、0.5Ω PD输入 MOSFET

  • 有源钳位原边调节(PSR)反激拓扑,无需辅助绕组

  • 通过光耦合器提供有源钳位副边调节(SSR)反激拓扑

  • 集成 0.37Ω 和 0.75Ω 反激 MOSFET

  • 高达 650kHz的可调频率

  • 1.5A 开关限流保护

  • 在 PSR 模式下提供输出二极管补偿

  • 可调软启动时间

  • 通过频率抖动降低 EMI

  • 打嗝模式的过载保护( OLP)、过压保护(OVP)和过温保护(OTP)

  • 采用 QFN-19(3mmx4mm)封装