您所在的位置:
  • MP8003AGQ-Z
  • MP8003AGQ-Z

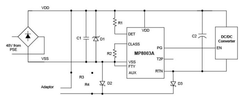
    MP8003A 是一款 IEEE 802.3af/at、以太网供电(PoE)兼容受电设备(PD)的接口控制器。MP8003A 具有 IEEE 802.3af/at 的全部功能,包括检测、1 事件和 2 事件分类、输入电流控制和 100V 热插拔 MOSFET。MP8003A 在启动期间将浪涌电流限值设置为大约 120mA 并在输出直通 MOSFET 完全导通时切换到 840mA。设置为高电平的 PG 信号指示输出何时充满电,并在过载情况下输出电压下降时拉低。当连接到 Type-2 电源供电设备(PSE)时,MP8003A 还提供 T2P 信号。辅助功率输入检测器(AUX)通过 PSE 向辅助壁式适配器提供平滑功率开关。MP8003A 还具有内置过温保护和宽输入欠压锁定保护(UVLO)迟滞功能。MP8003A 采用 QFN-10(3mmx3mm)封装

    • 0.00
      0.00
商品描述

MP8003A 是一款 IEEE 802.3af/at、以太网供电(PoE)兼容受电设备(PD)的接口控制器。MP8003A 具有 IEEE 802.3af/at 的全部功能,包括检测、1 事件和 2 事件分类、输入电流控制和 100V 热插拔 MOSFET。MP8003A 在启动期间将浪涌电流限值设置为大约 120mA 并在输出直通 MOSFET 完全导通时切换到 840mA。设置为高电平的 PG 信号指示输出何时充满电,并在过载情况下输出电压下降时拉低。当连接到 Type-2 电源供电设备(PSE)时,MP8003A 还提供 T2P 信号。辅助功率输入检测器(AUX)通过 PSE 向辅助壁式适配器提供平滑功率开关。MP8003A 还具有内置过温保护和宽输入欠压锁定保护(UVLO)迟滞功能。MP8003A 采用 QFN-10(3mmx3mm)封装


产品特性和优势

  • 可兼容 802.3af/at 规格

  • 100V 0.48O 的 PD 集成开关管

  • 浪涌限流值:120mA

  • 工作限流:840mA

  • 2 事件分类

  • 支持辅助适配器 O 形环供电

  • 自驱动电源良好指示器

  • 开漏 Type-2 PSE 指示

  • 过温保护(OTP)

  • 采用 QFN-10(3mmx3mm)封装