您所在的位置:
  • MPQ2918GLE-AEC1-Z
  • MPQ2918GLE-AEC1-Z

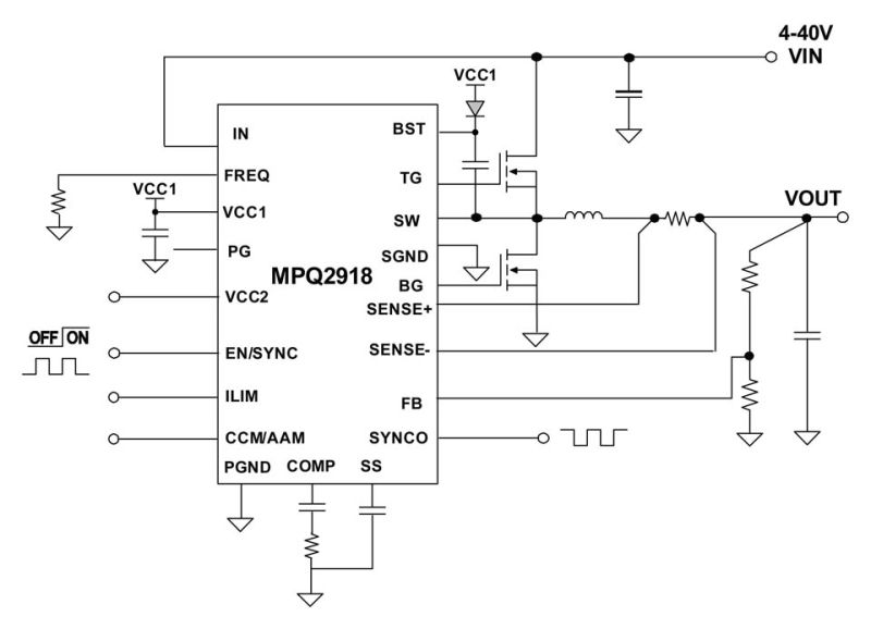
    MPQ2918 是一款高压同步降压控制器,可将高达 40V 的电压直接降压。MPQ2918 使用脉宽调制(PWM)电流控制架构,具有精确的逐周期限流保护功能,能够驱动双路 N 通道 MOSFET。
    高级异步调制(AAM)支持非同步操作,以优化轻载效率。
    MPQ2918 的工作频率可通过外部电阻调节,或者与噪声敏感型应用的外部时钟同步。全方位保护功能包括精确的输出过压保护(OVP)、输出过流保护(OCP)和过温关断保护。
    MPQ2918 采用 TSSOP20-EP 和 QFN-20(3mmx4mm)封装

    • 0.00
      0.00
商品描述

MPQ2918 是一款高压同步降压控制器,可将高达 40V 的电压直接降压。MPQ2918 使用脉宽调制(PWM)电流控制架构,具有精确的逐周期限流保护功能,能够驱动双路 N 通道 MOSFET。
高级异步调制(AAM)支持非同步操作,以优化轻载效率。
MPQ2918 的工作频率可通过外部电阻调节,或者与噪声敏感型应用的外部时钟同步。全方位保护功能包括精确的输出过压保护(OVP)、输出过流保护(OCP)和过温关断保护。
MPQ2918 采用 TSSOP20-EP 和 QFN-20(3mmx4mm)封装


产品特性和优势

  • 4V 至 40V 宽工作输入电压范围

  • 双路 N 通道 MOSFET 驱动器

  • 0.8V 基准电压源,全温范围内的精度为 ±1.5%

  • 低压差工作:最大占空比为 99.5%

  • 可编程频率范围:100kHz -1000kHz

  • 外部同步时钟频率范围:100kHz -1000kHz

  • 180° 移相 SYNCO 引脚

  • 可编程的软启动功能(SS)

  • 电源正常信号(PG)输出电压监控器

  • 可选逐周期电流限值

  • 输出过压保护(OVP)

  • 过流保护(OCP)

  • 内部低压差线性稳压器,提供外部电源选项

  • 可编程强制 CCM 和 AAM

  • 采用 TSSOP20-EP 和 QFN-20(3mmx4mm)封装

  • 符合 AEC-Q100 -1 级认证