莉诚科技
Licheng Technology
极具优势的代理品牌线
A highly advantageous agency brand line
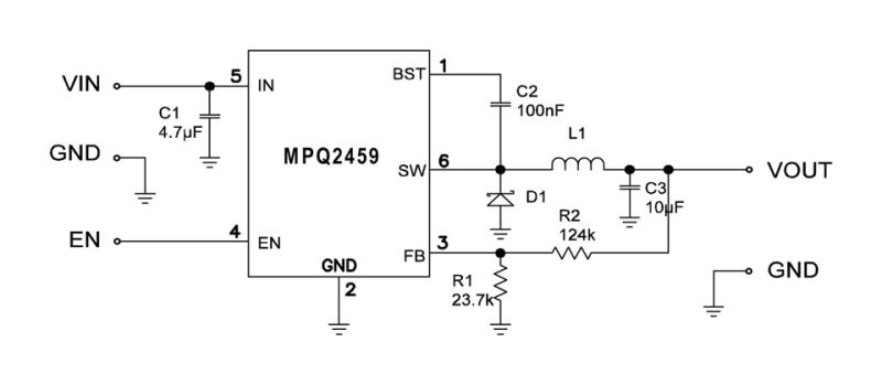
MPQ2459 是一款内置功率 MOSFET 的单片降压开关转换器。在宽输入范围内,其峰值输出电流可达到 0.5A,具有极好的负载和线性调整率。电流控制模式提供了快速瞬态响应,并使环路更易稳定。故障保护包括逐周期限流保护和过温关断保护。MPQ2459 最大限度地减少了现有标准外部元器件的使用。MPQ2459 采用 TSOT23-6 封装。
符合工业/汽车应用温度范围界限。
0.5A 峰值输出电流
1O 内部功率 MOSFET
采用低 ESR 输出陶瓷电容器可稳定工作
效率高达 90%
0.1µA 关断模式
480kHz 固定频率
过温关断保护
逐周期过流保护
4.5V 至 55V 宽工作输入电压范围
输出调节范围为 0.81V 至 0.95×VIN
采用 TSOT23-6 封装
符合 AEC-Q100 等级 1 认证
您要复制的内容
联系我们
Contact Us
电话/Tel:+86-181-24725558
手机/phone:+86-138-23158773
QQ:
微信(WeChat):
邮箱(Email):zhaoxufi@lichkj.com
地址(Address):深圳市宝安区新安街道径贝工业园A栋勤业商务中心429
(429 Qinye Business Center, Building A, Jingbei Industrial Park, Xin'an Street, Bao'an District, Shenzhen)