您所在的位置:
  • MP9928GL-Z
  • MP9928GL-Z

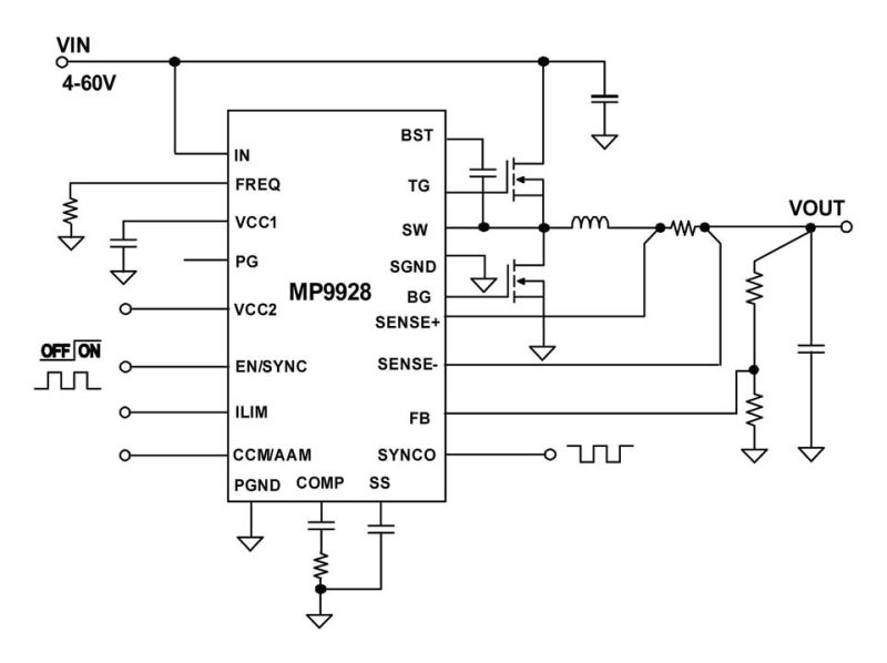
    MP9928 是一款高压同步降压开关调节控制器,可将高达 60V 的电压直接降压。MP9928 使用 PWM 电流控制架构,具有精确的逐周期限流保护功能。它能够驱动双路 N-通道 MOSFET 开关管。AAM 模式(高级异步模式)支持非同步工作, PFM 模式用于优化轻载效率。

    MP9928可通过外部电阻 调节工作频率,对于噪音敏感型应用,它还可以实现外部时钟同步。全方位的故障保护包括精确的输出过压保护(OVP)、输出过流保护(OCP)和过温关断保护。

    MP9928 采用 TSSOP20-EP 和 QFN-20(3mmx4mm)封装。


    • 0.00
      0.00
商品描述

MP9928 是一款高压同步降压开关调节控制器,可将高达 60V 的电压直接降压。MP9928 使用 PWM 电流控制架构,具有精确的逐周期限流保护功能。它能够驱动双路 N-通道 MOSFET 开关管。AAM 模式(高级异步模式)支持非同步工作, PFM 模式用于优化轻载效率。

MP9928可通过外部电阻 调节工作频率,对于噪音敏感型应用,它还可以实现外部时钟同步。全方位的故障保护包括精确的输出过压保护(OVP)、输出过流保护(OCP)和过温关断保护。

MP9928 采用 TSSOP20-EP 和 QFN-20(3mmx4mm)封装。



产品特性和优势

  • 4V 至 60V 宽工作输入电压范围

  • 双路 N-通道 MOSFET 驱动器

  • 低压差工作:

  • 最大占空比(99.5% 时)

  • 可调频率范围:

  • 100kHz -1000kHz

  • 180º 异相 SYNCO

  • 外部软启动和 PG 引脚

  • 可选逐周期电流限

  • 输出过压保护

  • 具有外部电源选项的内部 LDO

  • 可调 CCM 和 AAM 跳频模式

  • 精确的过温保护

  • 采用 TSSOP20-EP 和 QFN-20(3mmx4mm)封装